1. IBS Enterprise Home
  2. >
  3. Setup Guides
  4. >
  5. Security
  6. >
  7. Setting up and working...

Setting up and working with authority control

Related topics

The authority control functionality in IBS Enterprise allows you to secure different parts of IBS Enterprise, e.g. applications, menus, enquiry programs.

All programs and routines can be found on the SECUR menu. Most of the tasks utilize the Work with authority groups program. The purpose of this program is to activate the authority check program. This program can be activated for interactive programs, printouts, menu items and for application control. You can activate the control for those routines that are pre-loaded in the Work with authority routines program. This program is pre-loaded with the authority groups supported by the system. Initially your authority groups are defaulted with an object control program and are not activated for control. Examples of authority groups are:

  • Application control
  • Menu item control, including menues
  • Query groups
  • Account parts
  • Summary Ids

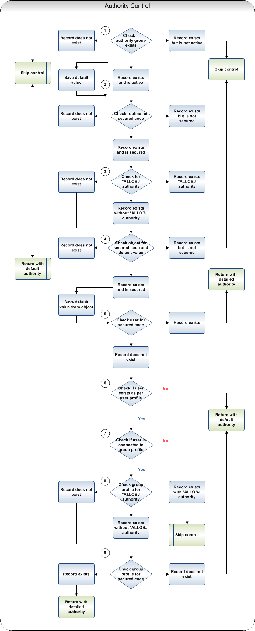
The black box program ASGR290 performs a check when security through the Work with authority groups routine has been activated. The procedure is outlined below:

Flowchart

Enquiries and printouts

  • Authority groups enquiry
  • Authority routines enquiry
  • IBS user profiles enquiry
  • Authority groups printout
  • Authority routines printout
  • IBS user profiles printout

Related topics