Flowchart

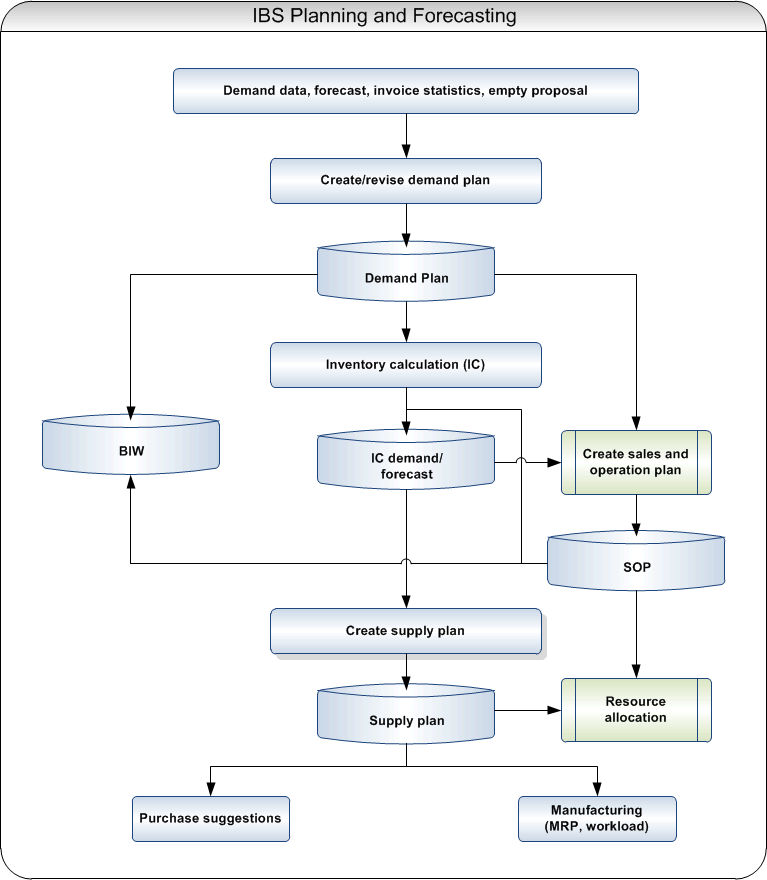
The IBS Planning and Forecasting suite consists of the following applications:
- IBS Sales and Operation Plan
- IBS Demand Plan
- IBS Supply Plan
These applications are used in combination with IBS Inventory Control for advanced planning and forecasting.
The demand can be defined using IBS Demand Plan and IBS Inventory Control, and the balance between demand and supply can be calculated through IBS Sales and Operation Plan. When this has been made, you might need to provide detailed planning for replenishment, or to plan what (on an item level) should be replenished and where (on a warehouse level). This can be made with purchase suggestions based on IBS Inventory Control calculations or through IBS Supply Plan.
Note: The planning applications are stand-alone and can therefore be used separately. However, they must all be used in combination with IBS Inventory Control.