This document illustrates the different system stages of the automatic invoice matching process from a technical perspective.
The following sections are included:
- Retrieving financial transactions
- Validating retrieved transactions
- Automatic matching of A/P invoices and purchase orders
- Manual matching of A/P invoices and purchase orders
- Overview
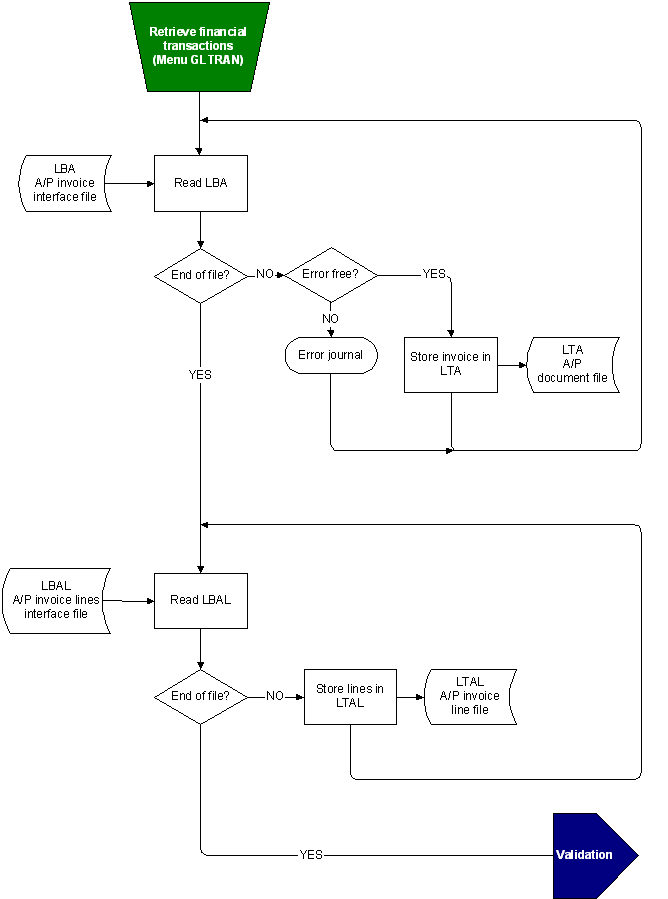
Retrieving financial transactions

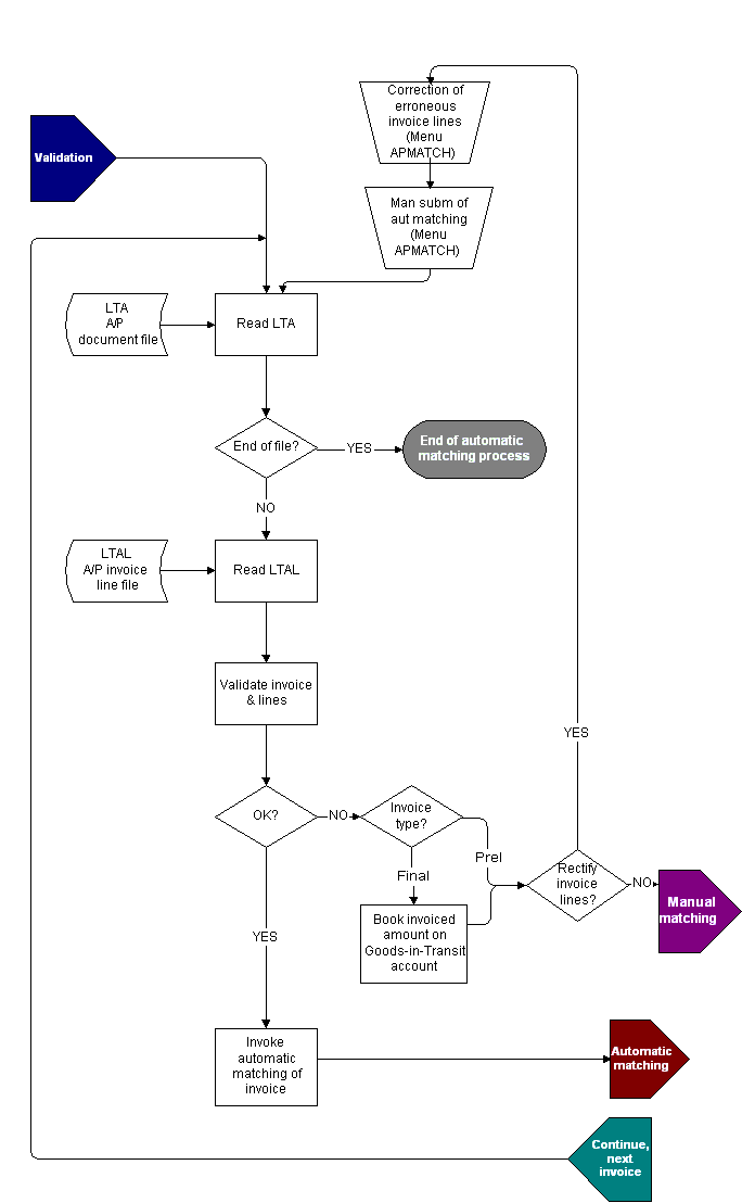
Validating retrieved transactions

Automatic matching of A/P invoices and purchase orders

Manual matching of A/P invoices and purchase orders
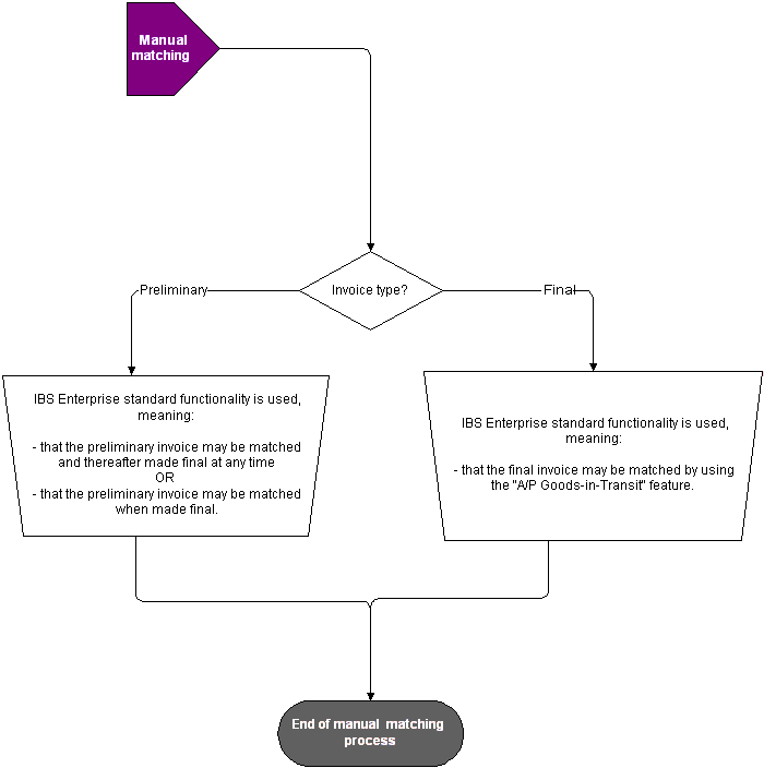
This flowchart illustrates the system process when manually matching preliminary and final A/P invoices.

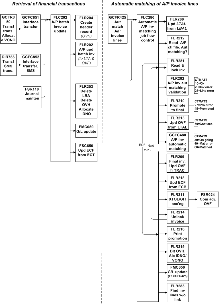
Overview
