The following describes how to set up the system should you wish to handle alternative, substitute or replacement items.
The definition of these types of items within IBS Enterprise is as follows:
- Alternative item = Another item for original (e.g., cheaper variant).
- Substitute item = Item is not available; retrieve another item instead.
- Replacement item = Item is obsolete. You no longer sell it. There is a new item to replace it.
Define settings
The relevant fields are in the Item file, Item cross references panel.
| Type of item | Complete fields |
|---|---|
| Alternative item |
|
| Substitute item |
|
| Replacement item |
See Valid combinations below for more information about the latter two fields. |
Valid combinations
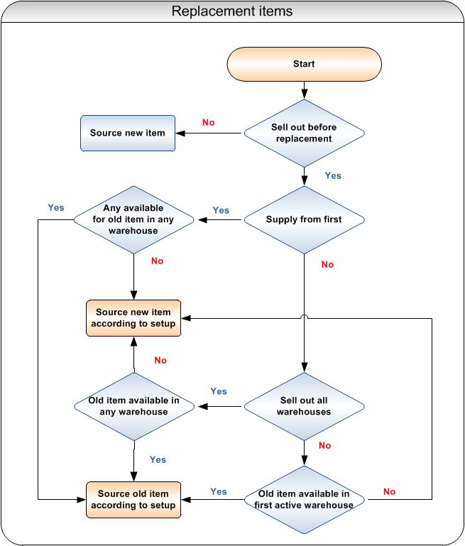
| Sell out before replacement | Sell out all whs | Impact during Sales order entry |
|---|---|---|
| NO | NO | The new item is retrieved to the order line if the validity period in From/to date is valid. If the From/To date is not valid, retrieves the old item. |
| YES | NO | Checks if the old item is available in the first warehouse within the sourcing policy. If not, the new item is retrieved to the order line. Same as above for From/To date. |
| YES | YES | Checks if the old item is available in all warehouses within the sourcing policy. If not, retrieves the new item.
Same as above for From/To date. Note: Auto source must be set to YES in the Sales order type table. For combinations 2 and 3, the system looks at Supply from first setting in the sourcing policy.
|
Flowchart for replacement items

Impact for user during sales order entry
- Alternative item = The user will receive an information message during sales order line entry informing that an alternative item exists. The user has to manually select that alternative item if applicable.
- Substitute item = If the old item is not available the substitute item is automatically retrieved. The user will receive an information message during sales order line entry informing that the item has been substituted.
- Replacement item = The user will receive an information message during sales order line entry if the item has been replaced with new item. See the Impact during sales order entry column in Valid combinations above.
Example: Replacement item
The following describes how the settings in the Item cross reference panel (Item file) and Sourcing policy table affect the use of a replacement item.
Prerequisites
- Create a new item GRPxxRE by copying item GRPxx. Make sure that the new item is activated in warehouses BRI, NDC and NEW.
- Add stock for your new item using Inventory transaction entry. Make sure that you have 1000 in BRI, 2000 in NDC and 3000 in NEW.
- Adjust stock for your old item by use of Inventory transaction entry. Make sure that you only have 100 in BRI and 200 in NDC.
- Define your old item to be replaced by the new item. Set also Sell out before replacement to NO and Sell out all warehouses to NO
- Change your sourcing policy to have Split on warehouse set to NO and Supply from first set to NO.
| To do | Result |
|---|---|
| Create a sales order for your customer. Enter a sales order line for your old item with a quantity of 80. | An order line will be created for your new item for warehouse BRI. The old item will not be used since Sell out before replacement is set to NO. Delete this order line. |
| Change Sell out before replacement to YES. Enter a sales order line for your old item with a quantity of 80. | An order line will be created for your old item. Sell out before replacement is set to YES and available stock exists in warehouse BRI. Delete this order line. |
| Enter a sales order line for your old item with a quantity of 120. | An order line will be created for your new item for warehouse BRI. Sell out before replacement is set to YES but the stock is not enough in the first warehouse. The system will not look further in the sourcing policy using the old item since Sell out all warehouses is set to NO. Delete this order line. |
| Change Sell out all warehouses to YES. Enter a sales order line for your old item with a quantity of 120. | An order line will be created for your old item for warehouse NDC. There was not enough stock in the first warehouse (BRI) and since Sell out all warehouses is set to YES, the system continues with the next warehouse in the sourcing policy using the old item. Delete this order line. |
| Enter a sales order line for your old item with a quantity of 250. | An order line will be created for your new item for warehouse BRI. Sell out all warehouses is set to YES but no warehouse in the sourcing policy has enough stock for the old item. Delete this order line. |
| Change your sourcing policy to have Split on warehouse set to YES. Enter a sales order line for your old item with a quantity of 250. | Two lines will be created for your old item, 100 for BRI and 150 for NDC. Split on warehouse is set to YES and the requested quantity can be fulfilled with two order lines. Note that the availability check for the old item is always performed according to Order fulfilment rule 1 no matter what has been defined for the customer. The old item will never have its quantity adjusted or be delayed in time. Delete both these order lines. |
| Enter a sales order line for your old item with a quantity of 350. | An order line will be created for your new item for warehouse BRI. The requested quantity could not be fulfilled using the old item, not even with two order lines. Delete this order line. |
| Change your sourcing policy to have Supply from first set to YES. Enter a sales order line for your old item with a quantity of 120. | Two lines will be created for your old item, 100 for BRI and 20 for NDC. The requested quantity can be fulfilled from NDC but since Supply from first is set to YES, the first warehouse (BRI) with any stock is used. Delete both these order lines. |
| Enter a sales order line for your old item with a quantity of 350. | An error message will be displayed indicating that stock is not available. New item will not be used since Supply from first is set to YES and some stock was found for your old item. However, the stock found for your old item was not enough, not even using two order lines, so an error message is displayed. |