The transactions described are created when you print invoices and credit notes. The transactions are created in the DMR343 program.
| Transaction type | Description | Debit/Credit | Additional info |
|---|---|---|---|
| 800 | Cost for goods sold | D/C | Contra account to Stock value. |
| 801 | Cost for goods delivered FOC | D/C | Contra account to Stock value if the invoiced item is free of charge. |
| 802 | Coin adjustment | D/C | If there is a coin adjustment on the invoice. |
| 803 | Account receivable | D/C | If the accounts receivable is not updated and the invoice is not a cash order, or if IBS Financials is not installed. |
| 820 | Sales value Gross VAT | D/C | Gross sales value if the invoiced item is VAT based. |
| 821 | Line discount VAT | D/C | If there is a line discount connected to the transaction type 820. |
| 822 | Order discount VAT | D/C | If there is an order discount on the order header connected to the transaction type 820. |
| 823 | Sales value inv. not delivered VAT | D/C | Gross sales value for a component in an order structure which is backlogged, but the whole structure is invoiced. The component is VAT based. |
| 824 | Line discount inv. not delivered VAT | D/C | If there is an order line discount connected to the transaction type 823. |
| 825 | Order discount inv. not delivered VAT | D/C | If there is an order discount on the order header connected to the transaction type 823. |
| 826 | Freight VAT | D/C | The freight amount, if the amount is VAT based. |
| 827 | Postage VAT | D/C | The postage amount, if the amount is VAT based. |
| 828 | Insurance VAT | D/C | The insurance amount, if the amount is VAT based. |
| 829 | Administration fee VAT | D/C | The administration fee amount, if the amount is VAT based. |
| 830 | Invoice fee VAT | D/C | The invoice fee amount, if the amount is VAT based. |
| 832 | VAT exchange rate differences | D/C | If the VAT exchange rate differs from the sales order exchange rate. |
| 840 | Sales value Gross – no VAT | D/C | Gross sales value if the invoiced item is not VAT based. |
| 841 | Line discount – no VAT | D/C | If there is a line discount connected to the transaction type 840. |
| 842 | Order discount – no VAT | D/C | If there is an order discount on the order header connected to the transaction type 840. |
| 843 | Sales value inv. not del. – no VAT | D/C | Gross sales value for a component in an order structure which is backlogged, but the whole structure is invoiced. The component is not VAT based. |
| 844 | Line discount inv. not del. – no VAT | D/C | If there is a line discount connected to the transaction type 843. |
| 845 | Order discount inv. not del. – no VAT | D/C | If there is an order discount on the order header connected to the transaction type 843. |
| 846 | Freight – no VAT | D/C | The freight amount, if the amount is not VAT based. |
| 847 | Postage – no VAT | D/C | The postage amount, if the amount is not VAT based. |
| 848 | Insurance – no VAT | D/C | The insurance amount, if the amount is not VAT based. |
| 849 | Administration fee – no VAT | D/C | The administration fee amount, if the amount is not VAT based. |
| 850 | Invoice fee – no VAT | D/C | The invoice fee amount, if the amount is not VAT based. |
| 901 | Stock value | D/C | Stock value if the invoiced item is a normal item, delivered from normal stock. |
| 902 | Stock value transit stock | C | Stock value if the invoiced order line is a BtB order line with transit delivery. |
| 903 | “Stock value” fictitious item | D/C | Stock value if the invoiced item is a fictitious item. |
| 904 | “Stock value” BtB direct delivery | C | Stock value if the invoiced order line is a BtB order line with direct delivery. |
| 960 | VAT output of order lines | D/C | The VAT amount for each VAT based item line on the invoice. |
| 961 | VAT output of order fees | D/C | The VAT amount for each VAT based fee (freight, postage, insurance, administration fee and invoice fee). |
| 963 | VAT output invoiced not delivered | D/C | The VAT amount for each VAT based item line if the sales value is transaction type 823. |
| 969 | Invoice rounding difference | D/C | Used if the system finds any differences in the calculation of total invoice amount, which can occur if the invoice amount is not in the system currency. |
Description
Sales value
The following transaction types are related to the Sales value of one invoice line: 820, 821, 822, 823, 824, 825, 840, 841, 842, 843, 844, 845. There are two sets of transaction types for each event: one for sales with VAT and one for sales without VAT.
The order discount amount is the part of the total order discount amount that is connected to this line. This is done to enable you to distribute the order discount given to different accounts according to an attribute connected to items. Sales value – Gross and the discounts have different transaction types to enable you to see, on the books, how much discount of each type is given. If you do not want to have separate accounts for discounts, account all three types 820, 821, 822 / 840, 841, 842 or 823, 824, 825 / 843, 844, 845 exactly alike. The accounts will then show net sales value.
If your VAT system involves more than one VAT percentage, you normally should account these according to the VAT handling code table in one of the account parts to see the value of goods that are taxed for each VAT handling code. This is often necessary to meet legal accounting regulations.
Invoiced not delivered
Transactions for Invoiced not delivered are created when you have an order structure with the price connected to the parent and you do only a partial delivery of some of the components (items), but invoice the whole order structure. You will then receive an income from the customer but have no costs for the items that were not delivered. This must therefore be accounted. The cost is booked only for the goods delivered. The sales value invoiced not delivered is booked on the temporary accounts 823, 824 and 825. When these items (i.e. invoiced not delivered) are later delivered, the bookings will be reversed on the temporary accounts 823, 824 and 825 and booked instead on accounts 820, 821 and 822 along with the cost booking for the later delivered items.
The value accounted on 823, 824 and 825 is calculated as each component’s part of the total order structure value, based on the cost price on each component, (i.e. a factor of weight is calculated).
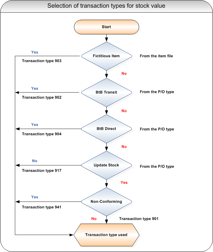
Stock value/Cost for sold items
The following transaction types are related to the Stock value and Cost of one invoice line: 901, 902, 903, 904, 800 and 801. The last two transaction types account the cost value of the goods on the invoice line. The value is determined according to the cost type, i.e. Standard cost, Average purchase cost or FIFO. If the order line has YES defined in the FOC field (Free of charge – FOC), the cost value is not accounted as Cost for goods sold (800), but as Cost for goods delivered FOC (801). This enables you to see the value of goods delivered FOC. If, however, you do not want to see this distinction, account those two (800 and 801) alike.
Fictitious item
If the item is a fictitious item, the stock value is not accounted according to transaction type 901, instead 903 is used. Depending on how the item type is defined (in the Item type table), either a cost price has to be defined when the order line is entered, to calculate the value for transaction type 903, or the cost price is allowed to be zero. If the cost price is not allowed to be zero, either you can enter a cost price manually on the sales order line, or the system can retrieve the cost price automatically from the Standard cost field in the Item file (irrespective of the cost type in the system). If the cost price is allowed to be zero, the system does not create transaction type 903 at all, nor are transaction types 800 or 801 created.
Note: If the cost price is not allowed to be zero, transaction type 903 and 800 or 801 will be created. Then you should not account transaction type 903 like transaction type 901, if you want to be able to reconcile the Stock value account in IBS Financials with the Stock valuation list in IBS Distribution. When you invoice a fictitious item, the stock value in IBS Distribution is not influenced.
No stock update
If the sales order belongs to a sales order type where the Update stock on hand field is set to NO, no accounting will be created for a “stock value”. Nor are transaction types 800 or 801 created.
Transit order
If the order type is a BtB order type with transit delivery, the transaction type for the stock value is 902 instead of 901. If the order type is a BtB order with direct delivery, the transaction type for the stock value is 904 instead of 901.
Note: Do not account transaction type 904 like 901 if you want to be able to reconcile the Stock value account in IBS Financials with the Stock valuation list in IBS Distribution. When you invoice an item on a BtB sales order with direct delivery, the stock value in IBS Distribution is not influenced.
In the accounting the difference between Net sales value and Cost for goods sold is calculated to find the profit. If accounting of Cost for goods sold is not performed, the profit value will have to be found in some other way. This is normally done by adding the decrease (or subtracting the increase) in the total stock value to (from) the total purchase value. By doing this, you can adjust the profit more than with the direct accounting of Cost for goods sold. If you use the old method of calculating Cost of goods sold manually, you can valuate the stock lower that comes up for taxation. This, of course, does not reduce any real gain or value in the company but only reduces the tax. By doing this you create a “hidden reserve”. It is important to be aware that when you reduce the amount in stock, the value of the “hidden reserve” comes up again for taxation, thus you will never entirely get rid of the tax. Instead you postpone the payment, thereby possibly earning/saving you interest (i.e. you are in fact giving yourself an interest free loan from the tax authorities). Also be aware, however, that some companies do it the other way around to make their results look better, (i.e. smaller losses), than actual.
Selection sequence of transaction types for stock value
Flowcharts

Freight-, Postage-, Insurance-, Administration-, Invoice fees
The following transaction types are the different fees that can be invoiced: 826, 827, 828, 829, 830, 846, 847, 848, 849, 850. Each can either be with or without VAT.
VAT output
Transaction types 960, 961 and 963 are the different transaction types for the VAT amounts. If you use more than one VAT handling code in the company (different percentage), it is customary to account these transaction types according to VAT handling code in one of the account parts.
The VAT output of order lines (960) is calculated from the Net sales value for each order line (Sales value Gross – line discount – order discount). One VAT transaction is created for each order line on the invoice. In the DIS control file you can also define if the cash discount on the invoice should be reduced before the VAT is calculated (Cash discount deduct field). See (Accounting) Invoice items with cash discount for more information.
The system also creates one VAT transaction for each fee on the invoice (961).
The VAT output invoiced not delivered (963) is used when you have an order structure with the price connected to the parent and you do a partial delivery of some of the components (items), but invoice the whole amount (according to Sales value invoiced not delivered – 823).
In the Currency table you can define if you want the VAT amounts to be rounded according to predefined VAT rounding rules.
In DIS control file you can define if you want VAT amounts of zero to be posted to IBS Financials (Post VAT= 0 BASE 0 field). If this field is set to NO, the system will not create the transaction types 961 and 963 at all, if the VAT handling code for the item/fee is zero percentage. If the field is set to YES, the system will create the transaction types 961 and 963. The VAT amount on the transaction will be zero but the base amount for the VAT calculation contains a value.
Note: If you want to print the VAT quarterly sales report and the VAT declaration, the Post VAT=0 BASE 0 field in the DIS control file, must be set to YES. Otherwise the VAT file (SROVAT) is not updated.
VAT exchange rate differences
The transaction type 832 is created if the invoice currency differs from the system currency and if the VAT exchange rate is not the same as the Sales order exchange rate. This could be the case if the government defined exchange rate, used for domestic sales in foreign currencies, differs from the exchange rate that is used internally in the company. To control a financial gain or loss for those countries which have government defined exchange rates, the difference in VAT amount is accounted on this type.
The exchange rate of the VAT and the Sales order is defined in the DIS control file. See (Accounting) Invoice items with VAT in foreign currency for more information.
Coin adjustment
If the invoice total is not fully adjusted, the difference between the adjusted total and non-adjusted total is accounted on this transaction type (802).
Tip: You define the adjustment of the invoice total in the Currency table.
Accounts receivable
The transaction type 803 is created if IBS Financials is not installed or if the Update A/R field in the Sales order type table is set to NO and the invoice is not a cash sales order.
If IBS Financials is not installed, the transaction can be used to update the Accounts receivable account in another financial system.
Related topics
- (Accounting) Invoice items with VAT in system currency
- (Accounting) Invoice items with VAT in foreign currency
- (Accounting) Invoice items without VAT
- (Accounting) Invoice items with VAT included in sales price
- (Accounting) Invoice order structure items
- (Accounting) Invoice a BtB transit sales order
- (Accounting) Invoice a BtB direct sales order
- (Accounting) Invoice FOC items
- (Accounting) Invoice items when IBS Financials is not installed
- (Accounting) Credit goods returned from customer
- (Accounting) Invoice items with no stock update
- (Accounting) Invoice items with cash discount
- (Accounting) Reallocate the cost of FOC items between base and dependent FOC lines
- Overview of accounting transactions during invoicing of NCC stock